新闻动态

志愿者招募|菜场儿童阅读陪伴活动火热进行中~
访问次数: 1166 次   
发布时间: 2021-12-20

项目背景




“菜场书屋”项目由虹口区文化和旅游局主管,是设立在菜市场内部、相对独立的文化阅读活动空间,在外来人口集聚地搭建文化平台,通过配送文献资源、文化活动,让菜场务工人员足不出户,就能享受阅读。


图片


推荐阅读:

菜场书屋“文韵蔬香”

【菜场里的摄影展?】虹湾菜场诚邀您来共赏“城市微观-菜场人文”


该项目2013年获评“上海市公共文化优秀示范项目”,2014年被评为“上海市公共文化建设创新项目”,2016年入选“上海市公共文化服务体系示范项目”,2017年再获中国(上海)社会治理创新实践“优秀案例”称号。自2019年起,委托民非组织“上海多阅公益文化发展中心”运行管理。


7月,多阅将会在菜场书屋开展常规活动——阅读陪伴,现面向大众招募活动志愿者。


在大家报名之前,我们先对活动内容和招募要求做简单的介绍。


阅读陪伴



阅读陪伴活动旨在为菜场的摊主子女营造良好的文化氛围,通过幼儿绘本阅读和儿童作业辅导等形式时使孩子们接受更多的文化熏陶。

让我们先来看看第一次活动的小视频吧~





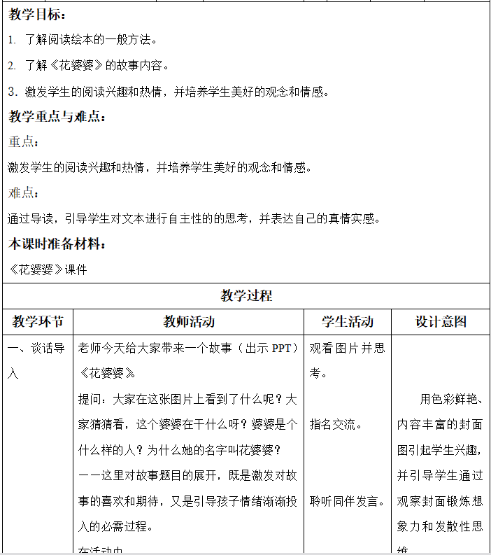
本次阅读陪伴活动主题为《花婆婆》,活动内容为绘本阅读和作业辅导,活动策划案已经完成,志愿者可直接按照策划案执行哦~


图片
图片


活动时间和地点:

活动时长:下午1点~下午2点30分

招募数量:每个菜场两名志愿者老师


有意向报名的小伙伴可扫描以下二维码报名

图片


你将获得什么


1.上海志愿者网录入服务时长


2.上海多阅公益文化发展中心颁发的志愿者证明


3.志愿者车费报销


活动报名截止时间:8月12日18:00,非常期待您的报名参与~

图片




返回